BEACON碧康制药
由欧洲财团参与投资,南亚地区唯一执行欧盟技术规范的上市制药企业,产品符合欧洲药典和美国药典标准。
随着医学科技的不断进步,化疗药物在不断改良,各类靶向药物及免疫检查点抑制剂相继问世,不仅减轻了传统化疗带给患者的痛苦、副作用,更重要的是带来了更长的生存期。肺癌根据病理类型的不同,主要分为非小细胞肺癌和小细胞肺癌。病理类型的不同,其治疗策略及药物应用也是截然不同的。在此给大家简单介绍非小细胞肺癌常见的化疗药物及其不良反应。
一、非小细胞肺癌化疗的适应证
肺癌的治疗应当采取综合治疗与个体化精准治疗相结合的原则。根据患者的机体状况、肺癌的病理组织学类型和分子分型、侵及范围和发展趋势,采取多学科综合治疗的模式,有计划、合理地应用手术、化疗、放疗、分子靶向和免疫治疗等手段,以期最大程度地提高患者生存率、延长生存时间、控制肿瘤进展、改善患者生活质量。
那么哪部分肺癌患者适合进行内科治疗呢?对于有可能经手术完全切除的肿块,可选择新辅助化疗即术前化疗来降低临床分期,提高手术切除率同时减少手术过程中的肿瘤细胞播散机会。也可在手术后结合术后病理是否存在高危因素进行术后辅助化疗。对于进行局部放射治疗的患者,也可同时进行化疗,一方面通过化疗药物达到放疗增敏作用,另一方面发挥化疗的全身治疗作用,减少远处转移的发生率。而对于晚期肺癌则通过化疗改善生活质量、延长生存时间。
经常会有患者家属担心化疗副作用大,患者身体无法承受。那么在临床中是如何评估患者的体质能否耐受化疗呢?大多数情况下,患者需要一般状况较好,血象和肝肾功能正常才能耐受抗肿瘤治疗。但是对于年老体弱、既往接受过多程化疗或(及)放疗、肝肾功异常、明显贫血、白细胞或(及)血小板减少、营养不良、有发热、感染或其他并发症、已经有明显恶液质的患者需要慎重考虑化疗方案以及剂量,除非所患是敏感肿瘤或是存在肿瘤内科相关急症,及时化疗能够明显改善患者症状及一般状况。当然,化疗的耐受性除了与疾病状态、患者身体素质相关还与化疗方案中的药物、剂量强度相关,需要临床医师根据患者的情况适当的对指南中推荐的方案及剂量做出调整。
二、不良反应
化疗药物的不良反应主要包括两大类,一类是急性和亚急性不良反应,指用药后当时和疗程内出现的过敏、恶心呕吐、腹泻;血液学、肝肾功能、手指麻木、皮疹、手足综合征和脱发等。另一类为长期不良反应,指在停药后或停药后多年出现的不良反应,包括神经毒性、造血系统障碍、间质性肺炎、心脏毒性、内分泌失调、畸胎、第二肿瘤等。
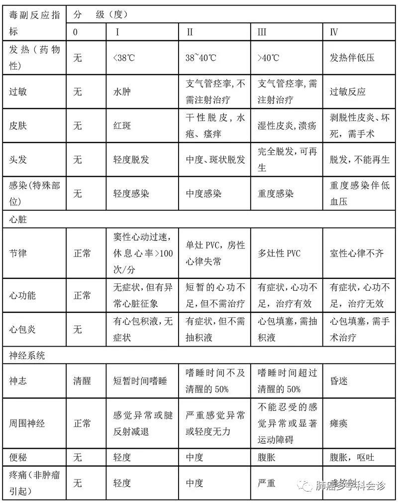
通常指的不良反应为前者。化疗药物不良反应的严重程度可以采用一定的标准来评价。世界卫生组织(WHO)标准是评价抗肿瘤药物的经典标准,由轻到重将其分为0、I、II、III、IV度。
下面阐述临床中常见的化疗不良反应及处理:
1、骨髓抑制
骨髓抑制是指骨髓中的血细胞前体的活性下降。骨髓抑制是多数化疗药的常见毒性反应,大多数化疗药均可引起有不同程度的骨髓抑制,使周围血细胞数量减少,血细胞由多种成分组成,每一种成分都对人体起着不可缺少的作用,任何一种成分的减少都会使机体产生相应的副反应。
白细胞数值<1.0×109 /L,特别是<0.5×109 /L,患者发生发热、严重细菌、霉菌或病毒感染机会会大大增加。血小板<50.0×109 /L,特别是<20.0×109 /L则处于出血危险,可发生各种黏膜、腔道出血、脑出血、胃肠道及妇女月经期大出血等。
因此要求患者在化疗疗程内或是治疗结束一段时间内,定期复查血常规。“未雨绸缪”总好过“亡羊补牢”。 重点关注白细胞、中性粒细胞、血小板、血红蛋白、红细胞水平。
治疗:
需要根据骨髓抑制的分级,进行及时治疗。通常白细胞<2.0×109 /L或者粒细胞<1.0×109 /L,需应用粒细胞集落刺激因子(G-CSF)进行升白治疗。当白细胞<1.0×109 /L或者粒细胞<0.5×109 /L,可考虑适当应用抗菌药物预防感染,一旦出现发热应立即做血培养和药敏,并给予广谱抗生素治疗,同时给予G-CSF。血小板<50.0×109 /L可皮下注射白介素11(IL-11)或血小板生成素(TPO)并酌情应用止血药物。血小板<20.0×109 /L属血小板减少出血危象,应予输注血小板及较大剂量止血药物治疗。血红蛋白<100g/L,可皮下注射促红细胞生成素(EPO),同时注意补充铁剂等造血原料,必要时输注红细胞。
2、消化道反应
(1) 恶心/呕吐
恶心/呕吐是最常见的消化道反应。有效控制恶心/呕吐对化疗的顺利进行和提高患者的生活质量具有重要意义。
恶心/呕吐按发生的规律可以分为以下5类:
①急性呕吐:用药后数分钟到数小时内出现,多于用药后5-6小时最高峰,一般24小时内缓解。
②迟发性呕吐:于用药24小时后出现,常见于顺铂。
③预期性呕吐:前一次化疗中出现恶心/呕吐的病人,在下一次化疗开始前就出现恶心、呕吐,属于条件性反射,发生率18%-57%。
④突破性呕吐:指在给予预防性止吐治疗后仍出现的且需解救治疗的呕吐;
⑤难治性呕吐:指预防性或解救性止吐治疗均失败的呕吐。
化疗药物的种类、剂量和给药途径是决定恶心/呕吐严重程度最主要的因素。抗癌药物致吐性强弱按引起呕吐的发生率高低分为高致吐性(90%)、中致吐性(30-90%)、低致吐性(10%-30%)和极低致吐性(<10%)。
化疗药物引起呕吐的机制:化疗药物引起呕吐是一个复杂的过程(详见图1),呕吐的完成实质上受一系列神经冲动支配。现有的止吐药物主要通过抑制呕吐的神经递质或其受体而达到抑制呕吐的目的。按照作用对象的不同,可分为多巴胺受体拮抗剂,如甲氧氯普胺;5-HT3受体拮抗剂(昂丹司琼、格拉司琼、托烷司琼、帕洛诺司琼);皮质类固醇;苯二氮卓类;大麻类;NK-1受体拮抗剂,如阿瑞匹坦。根据抗癌药物的致吐性强弱并结合患者的特点制定止吐方案。

(2)便秘
因化疗药所致的神经毒性作用于胃肠道平滑肌,使之蠕动减弱,进而出现肠麻痹。同时,由于患者化疗期间合并用药较多,如止吐药物、阿片类镇痛药,也容易引起便秘。因此,便秘也是化疗期间极为常见的消化道反应。
具体的防治措施有:
①进行饮食调节,选择富含纤维素性的饮食,高纤维素性食物能够吸收并维持小肠中的水分,有助于粪块软化,利于排出。如绿色蔬菜、水果、木耳、粗粮。
②适当运动有助于胃肠道蠕动。
③应用恰当的粪便软化剂或缓泻剂,常用药物有:乳果糖、聚乙二醇、番泻叶、开塞露,必要时可由医护人员进行灌肠处理。
(3)食欲减退
为化疗常见的胃肠道反应,因患者不思饮食,影响营养摄取,使病人身体衰弱,降低对化疗耐受性,影响化疗的进行。
处理:
①给予适当的止吐药物,使恶心、呕吐减少到最低程度,相应改善患者的食欲。
②必要时化疗同时给予甲地孕酮或甲孕酮增强食欲、胃肠动力药或复方消化酶改善肠道功能。
③少吃多餐,给患者所喜欢的食物。
④给高蛋白、富含维生素、易消化的饮食,要少而精,多变化品种,以提高病人的食欲,增加热量,改善营养状况。
(4)腹泻
因化疗药使胃肠道上皮细胞损伤,增加肠管蠕动,影响水分和营养的吸收,而发生腹泻。治疗方面,排查腹泻原因有无胃肠道感染造成腹泻,进食低纤维、高蛋白食物并补充足够液体。避免进食对胃肠道有刺激性的食物;多休息;给止泻药,如蒙脱石散,严重时用洛哌丁胺。腹泻严重者,必要时静脉补充液体和电解质。
其他化疗常见的不良反应还包括肝肾毒性、神经毒性、脱发、心肺毒性、药物局部皮肤反应以及对性腺的影响,将在下面非小细胞肺癌常见化疗药物部分分别说明。
表1 抗癌药物常见毒副反应分级标准(WHO)

N = 正常值上限
三、非小细胞肺癌常见化疗药物及方案组成
化疗药物即细胞毒类药,通过不同的作用机制发挥抗肿瘤活性,可根据其作用的分子靶点进行分类。常见非小细胞肺癌化疗药物的作用机制汇总如下图所示,在药物举例中分别阐述。

化疗药物机制
(1)培美曲塞
本药为一种多靶点叶酸拮抗药,具有广谱抗肿瘤活性,通过破坏细胞内叶酸依赖性的正常代谢过程,从多个途径抑制嘧啶和嘌呤的合成,抑制细胞复制,从而抑制肿瘤的生长。
用法:
500mg/m2,单药或与铂类联合使用,每21日重复1个周期。培美曲塞治疗过程中必须补充叶酸和维生素B12。推荐剂量叶酸或含叶酸的维生素一日350-1000μg(治疗前第5-7日以及治疗过程中使用,并在治疗结束后继续使用21日),建议剂量400ug/天;肌内注射维生素B12,一次1000μg(治疗前1周使用,随后每3个疗程使用本药滴注的当天,肌内注射维生素B12)。培美曲塞治疗前1天、当天和第2天应口服地塞米松4mg左右,一日2次,减少皮疹的发生。
mg/m2是什么意思呢?
它为化疗药物的剂量单位。研究发现某些肿瘤的疗效与化疗药物在单位时间内的剂量相关,即为剂量强度。定义为每周按照体表面积每平方米的剂量(mg/m2每周),而不计较给药途径(如静脉滴注、静脉注射、肌肉注射、口服等)。那么体表面积是如何计算呢?体表面积是根据患者的身高和体重按照一定的公式计算得出,又高又胖的人比又低又瘦的体表面积小,所以进行化疗都要要求患者量身高和体重。
不良反应:
培美曲塞可以抑制机体内还原型叶酸的生成,而叶酸的缺乏可导致严重的不良反应。补充叶酸和维生素B12后可以大大减轻骨髓抑制和胃肠道不良反应,且不影响疗效。而口服地塞米松能有效地预防皮疹的发生。常规补充叶酸和维生素B12后,最常见的不良反应为恶心、疲乏和呕吐,骨髓抑制发生率较低。
(2)吉西他滨
吉西他滨为一种胞嘧啶核苷衍生物,为嘧啶类周期特异性抗肿瘤药物,其活性物质可抑制DNA的合成从而发挥抗肿瘤活性。一般用法为800-1250 mg/m2,静脉30-60分钟,超过60分钟会导致不良反应加重,每周1次,连续2周停1周(即在第1、8天静脉滴注,第15天休息,每3周重复1次为1个周期)。剂量调整主要根据血液学毒性,肝肾功能作为参考。
吉西他滨的剂量限制性毒性是骨髓抑制,对中性粒细胞的抑制和血小板均较常见。其他常见的不良反应包括轻到中度的消化道反应,少数患者出现过敏反应,表现为皮疹、皮肤瘙痒。
(3)紫杉醇
紫杉醇是一种新型抗微管药物。1963年,从太平洋西北岸的短叶紫杉树皮中发现并提取。
用法:
由于紫杉醇为植物提取抗肿瘤药物,最常见的不良反应就是过敏反应。为防止患者发生过敏反应,应用紫杉醇治疗前12小时给予糖皮质激素如地塞米松10-20mg,而后治疗前30-60分钟给予抗组胺类药物,苯海拉明肌注或口服50mg,静脉注射西咪替丁300mg或雷尼替丁50mg。单用剂量一般为135-200 mg/m2。联合用药时剂量酌情减低,135-175mg/m2,3-4周重复。
不良反应:
①过敏反应:大部分过敏反应发生于用药后的最初10分钟内,严重反应常发生在用紫杉醇后2-3分钟内。常见临床表现为支气管痉挛性呼吸困难、荨麻疹、低血压。如出现严重过敏反应应立即停药并给予对症治疗。
②骨髓抑制:为主要的剂量限制性毒性,表现为中性粒细胞减少,血小板减少较少见,一般在用药后8-10日发生,15-21日恢复。剂量限制性毒性指药物的某些主要的毒副作用成为限制继续增大化疗药物剂量的主要原因。
③神经毒性:周围神经病变的发生率为52%,表现为轻度麻木及感觉异常,严重神经症状的发生率为4%。
④心血管毒性:可有低血压和无症状的短时间心动过缓。
⑤关节及肌肉痛:见于55%病例,常出现于用药后的2-3日,数日内恢复。
⑥胃肠道反应:常见恶心/呕吐、腹泻、黏膜炎,一般为轻度至中度。
⑦其他:肝脏毒性、脱发等。紫杉醇引起的脱发,治疗结束后多可恢复。
(4)多西他赛
又名多西紫杉醇,其前体是从欧洲紫杉针叶中提取,经半合成而获得此药,其作用机制与紫杉醇相同,对多种实体瘤具有抗肿瘤活性。常用剂量60-75 mg/m2,静滴1小时,每三周重复1次。为了预防液体潴留综合征和过敏反应,推荐在使用多西他赛前一日开始口服皮质激素,如地塞米松8mg,每12小时1次,连用5日。
不良反应:
①主要剂量限制性毒性是中性粒细胞减少。
②过敏反应:部分病例可发生严重过敏反应,其特征为低血压与支气管痉挛,需要中断治疗。停止滴注并立即治疗后病人可恢复正常。部分病例也可发生轻度过敏反应。如脸红,伴有或不伴有瘙痒的红斑,胸闷,背痛,呼吸困难,药物热或寒战。
③皮肤反应:常表现为红斑,主要见于手、足,也可发生在臀部,脸部及胸部的局部皮疹,有时伴有瘙痒。临床多见指(趾)甲病变。以色素沉着或变淡为特点,有时发生疼痛和指甲脱落。
④液体潴留综合征,特点是进行性外周水肿(如下肢水肿),胸腔积液和腹水,这一没有生命危险的综合征见于接受多西他赛多程治疗的患者。在停止多西他赛治疗后,液体潴留逐渐消失。
⑤其他常见不良反应还包括:脱发、恶心呕吐、腹泻、口腔炎、感觉运动与视神经毒性,乏力等。
(5)长春瑞滨
一种抗微管药物,属于长春花生物碱类抗肿瘤药物。本品仅供静脉使用。单药治疗:常用量为每周25-30mg/m2。联合化疗:依照所用方案选用剂量和给药时间。一般25-30mg/m2。药物必须溶于生理盐水,于短时间(15-20分钟)静脉输入,然后静脉生理盐水冲洗静脉。
不良反应:
①血液系统:粒细胞减少。贫血常见,但多为中度。
②神经毒性:外周神经毒性:一般限于深腱反射消失,感觉异常少见。长期用药可出现下肢无力。植物神经毒性:主要表现为小肠麻痹引起的便秘。麻痹性肠梗阻罕见。
③胃肠道毒性:便秘。恶心呕吐常见,程度较轻。
④呼吸道毒性:与其他长春花生物碱相似。本品可引起呼吸困难和支气管痉挛。这些反应可于注药后数分钟或数小时内发生。可见有中度进行性脱发和下颌痛。
⑤静脉用药外渗可引起局部皮肤红肿,严重刺激甚至坏死。建议应用本方案时采用深静脉置管,临床中常用PICC置管,即经外周静脉穿刺中心静脉置管,是利用导管从外周手臂的静脉进行穿刺,导管直达靠近心脏的大静脉,避免化疗药物与手臂静脉的直接接触,加上大静脉的血流速度很快,可以迅速冲稀化疗药物,防止药物对血管的刺激。因此能够有效保护上肢静脉,减少静脉炎的发生,减轻患者的疼痛,提高患者的生命质量。
(6)顺铂
顺铂为铂的金属络合物,具有广谱抗肿瘤活性。
用法:
一般剂量:①每次30mg/m2,每日1次,连用3天为1周期,可作适当水化利尿。②每次20mg/m2,每日1次,连用5天为1周期,可作适当水化利尿。
大剂量:每次80-120mg/m2,静滴,每3-4周1次。为预防本品的肾脏毒性,需充分水化:顺铂前一天补充液体2000ml(葡萄糖或生理盐水),顺铂使用当日输注等渗盐水或葡萄糖溶液3000-3500ml,并用氯化钾、硫酸镁、甘露醇及呋塞米(速尿),每日尿量2000-3000ml此剂量必须正规水化利尿,以免发生严重肾毒性,每次给50mg/m2以上时也应给予正规水分利尿。
胸腔内给药:对于中大量胸腔积液患者,可给予局部胸腔内给药减少胸水的形成。
不良反应:
①肾脏毒性:顺铂上世纪70年代用于临床以来,经多年的广泛研究,对此药正反两方面的认识更加深入。其抗瘤谱广,被临床广泛应用,为了提高顺铂的抗癌效果,人们逐步在增加顺铂的用量,但由于剂量的增大,药物毒性也逐渐增加,尤其是肾毒性,它已成为提高顺铂剂量的主要限制性毒性。近年来在解决顺铂肾毒性方面进行了大量的研究工作,并取得进展,而形成大剂量顺铂疗法。目前采用水化与利尿(甘露醇与速尿输注)是减轻肾毒性较好的方法。一般在大剂量顺铂给药前后给足液体量(如生理盐水或葡萄糖)3000-4000ml,给予适量氯化钾、硫酸镁电解质,应用甘露醇或呋塞米达到利尿作用。由于液体量大,大剂量顺铂前要注意监测心功能,治疗中经常监测血清电解质、尿素氮和肌酐等。
②胃肠道反应,每次用药30mg/m2以上,其发生率为100%,主要为呕吐,于用药后2小时开始,6-8小时达高峰,持续24小时以上,食欲减退和恶心持续1-2天,有的可延续1周。故使用本品时需并用强效止吐药。
③神经毒性:神经损害如听神经损害所致耳鸣、听力下降较常见。末梢神经毒性与累积计量增加相关,表现为不同程度的手、脚套样感觉减弱或丧失,有时出现肢端麻痹、躯干肌力下降等。
④骨髓抑制,一般不重。
(7)卡铂
卡铂为第二代铂类抗癌药,其给药剂量目前多采用曲线下面积(AUC)来计算剂量的方法,这样计算出的卡铂剂量,可取得最大疗效并避免不可耐受的毒性。每次剂量一般按AUC=5给药,骨髓抑制为其剂量限制性毒性,表现白细胞和血小板减少,一般在用药后14-21日出现。肾毒性和胃肠道反应较轻,故不需水化利尿。耳毒性、神经毒性和脱发少见。
表2 常用非小细胞肺癌一线化疗方案

备注:大剂量顺铂给药可视情况拆分到2-4天用药。
四、疗效评价
实体瘤疗效评价也有专门的评价体系,目前多采用RESIST1.1(新的实体瘤疗效评价标准)的评价标准评估抗肿瘤效果。化疗期间通常每2周期复查胸部CT客观评估肿瘤的变化情况,肿块变小或是变化不大考虑该化疗方案是有效的,可以继续应用。
当肿块增大超过一定程度,提示疾病进展,此时则考虑调整治疗策略,更换化疗方案或是其他治疗手段。当然抗肿瘤治疗的疗效也并非刻板的参考REIST1.1的评价标准,还需要结合患者的一般状况、肿瘤标记物等综合评估。
来源:肺癌多学科会诊

